搜索 诉求建言
首页>通知公告>通知公示

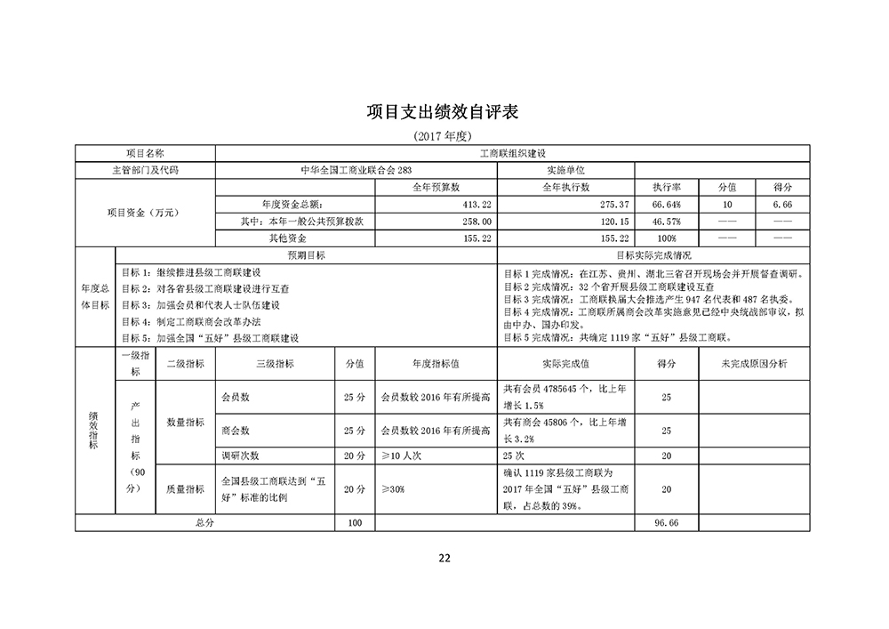
中华全国工商业联合会2017年度部门决算

发布时间:2018-07-20

邮编:100035

地址:中国 北京市西城区德胜门西大街70号

ICP备案编号:京ICP备18056091号

京公网安备 11010202010346号

微信公众号