搜索 诉求建言
首页>通知公告>通知公示

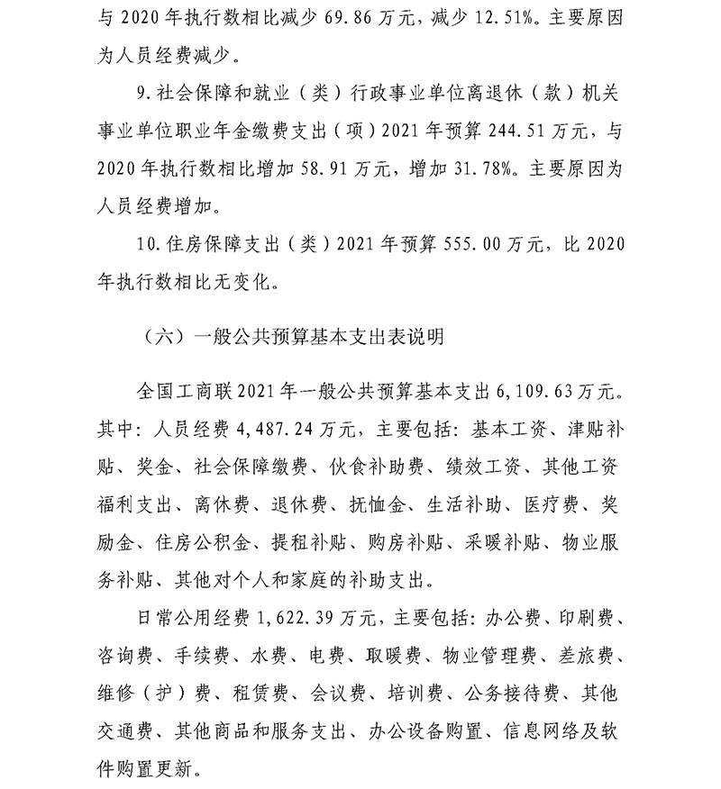
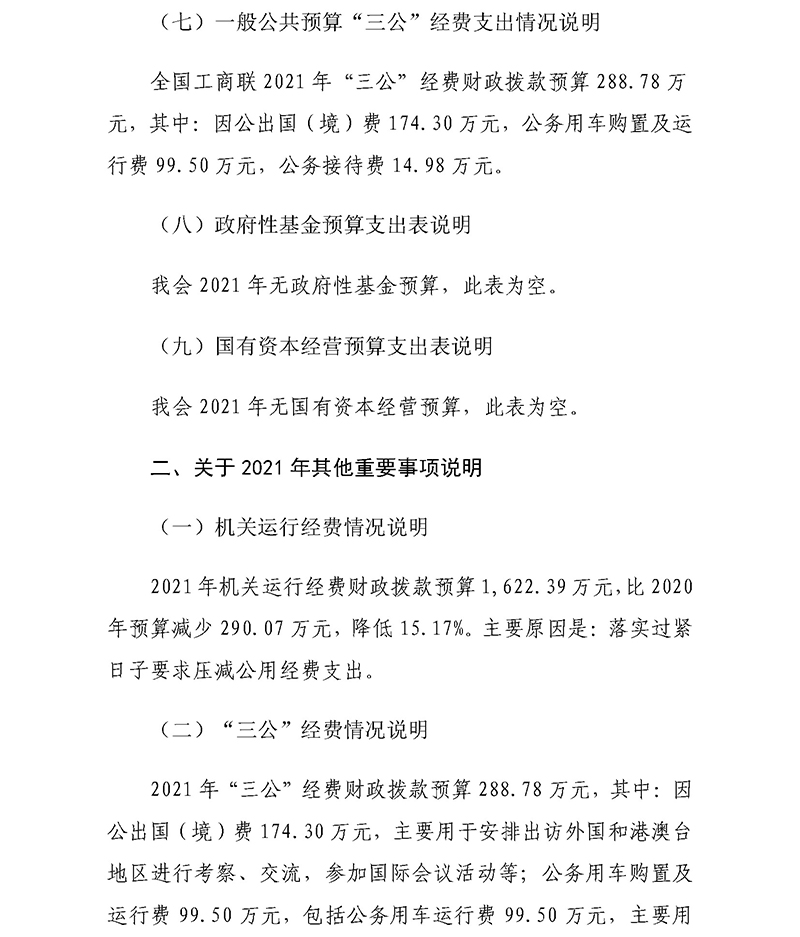
全国工商联2021年部门预算

发布时间:2021-03-25

 

 

 

 

 

 

 

 

 

 

 

 

 

 

 

 

 

 

 

 

 

 

 

 

 

邮编:100035

地址:中国 北京市西城区德胜门西大街70号

ICP备案编号:京ICP备18056091号

京公网安备 11010202010346号

微信公众号