搜索 诉求建言
首页>政策文件>地方

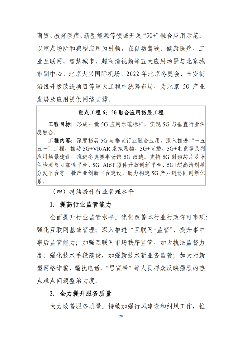
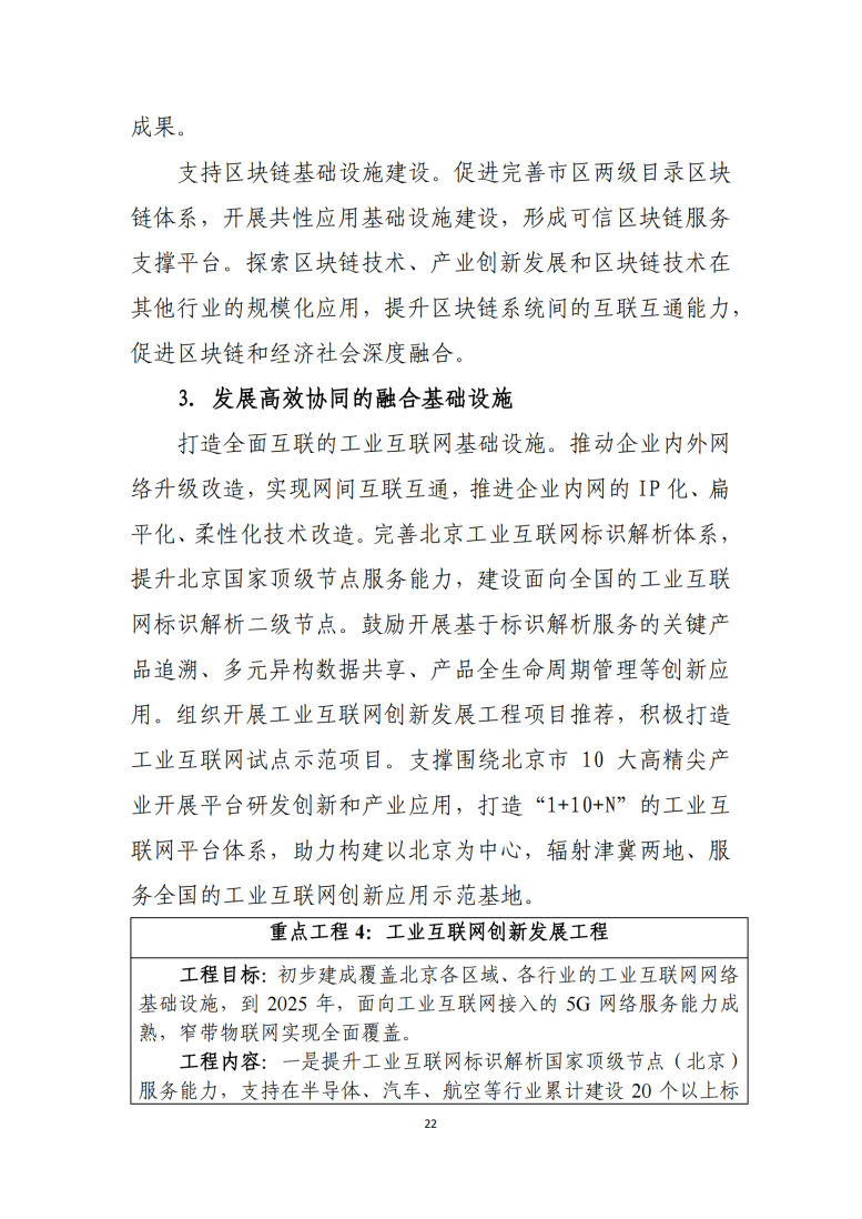
北京市“十四五”信息通信行业发展规划

发布时间:2021-08-24

 

 

 

 

 

 

 

 

 

 

 

 

 

 

 

 

 

 

 

 

 

 

 

 

 

 

 

 

(2021年7月30日发布)

邮编:100035

地址:中国 北京市西城区德胜门西大街70号

ICP备案编号:京ICP备18056091号

京公网安备 11010202010346号

微信公众号