
江西省人民政府办公厅关于印发江西省全面推行涉企经营许可事项告知承诺制细化方案的通知
各市、县(区)人民政府,省政府各部门:
《江西省全面推行涉企经营许可事项告知承诺制细化方案》已经省政府同意,现印发给你们,请认真贯彻执行。
2021年12月11日
(此件主动公开)
江西省全面推行涉企经营许可事项
告知承诺制细方案
为深入贯彻落实《国务院办公厅关于全面推行证明事项和涉企经营许可事项告知承诺制的指导意见》(国办发〔2020〕42号)和《国务院关于深化“证照分离”改革进一步激发市场主体发展活力的通知》(国发〔2021〕7号)等文件精神,进一步明确涉企经营许可事项告知承诺制工作规程,结合我省实际,特制定本方案。
一、总体目标
以习近平新时代中国特色社会主义思想为指导,全面贯彻党的十九大和十九届二中、三中、四中、五中、六中全会精神,坚持以人民为中心的发展思想,持续深化“放管服”改革,深入推进“证照分离”改革,在各级行政机关或者法律法规授权的具有管理公共事务职能的组织(以下统称行政机关)办理涉企经营许可事项时实行告知承诺制,以行政机关清楚告知、企业群众诚信守诺为重点,推动形成标准公开、规则公平、预期明确、各负其责、信用监管的现代治理模式,进一步提高行政审批效率和服务水平,降低市场准入门槛,破解“准入不准营”难题,激发市场主体发展活力,打造“江西办事不用求人、江西办事依法依规、江西办事便捷高效、江西办事暖心爽心”的营商环境品牌。
二、主要任务
(一)明确实施范围和对象。本方案所称涉企经营许可事项,是指与企业营业执照中的经营范围密切相关,企业不取得许可不能进入特定行业或领域开展经营的行政许可事项。对涉企经营许可事项,申请人就其符合许可条件作出承诺,通过事中事后监管能够纠正不符合许可条件行为、有效防范风险的,实行告知承诺制。对于实行告知承诺制的涉企经营许可事项,申请人可自主选择是否采用告知承诺制方式办理,行政机关不得限定其办理方式。申请人不愿承诺或者无法承诺的,应当按照一般程序办理涉企经营许可事项。申请人有较严重的不良信用记录或者存在曾作出虚假承诺等情形的,在信用修复前不适用告知承诺制。
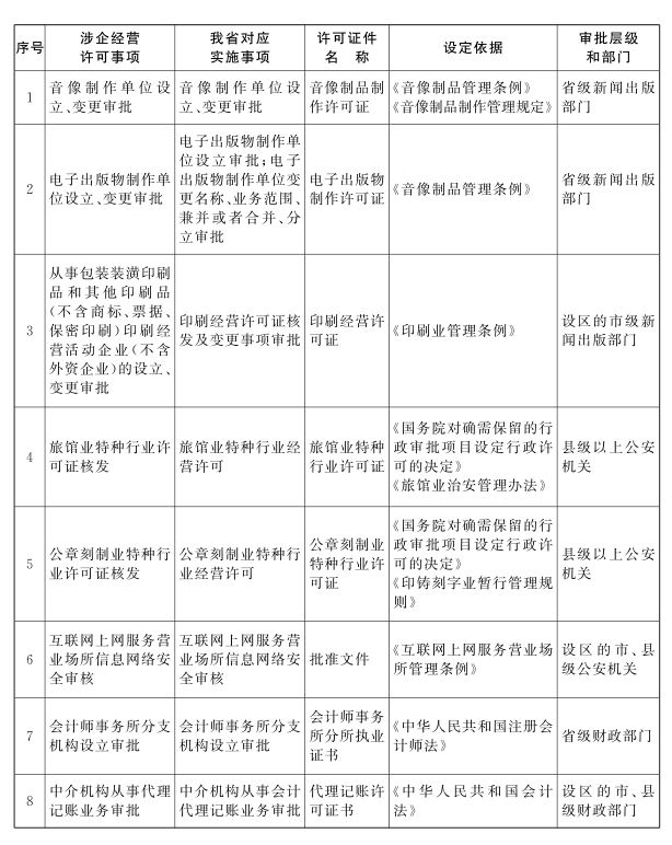
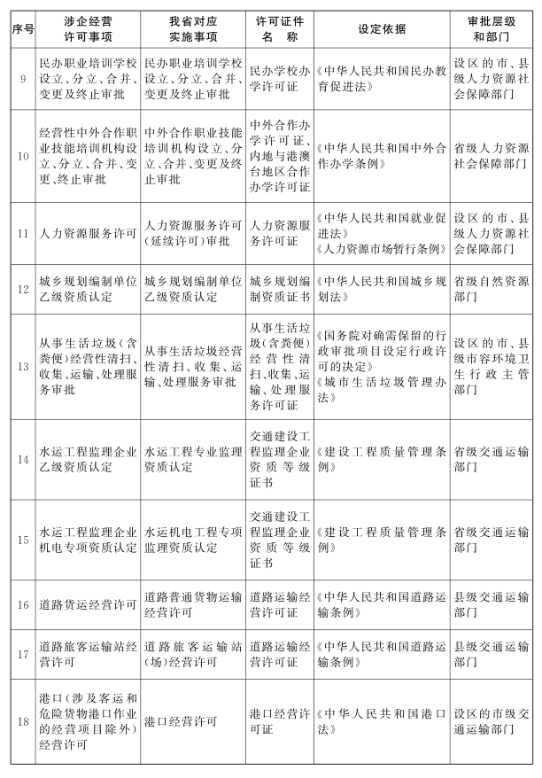
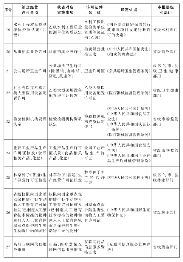
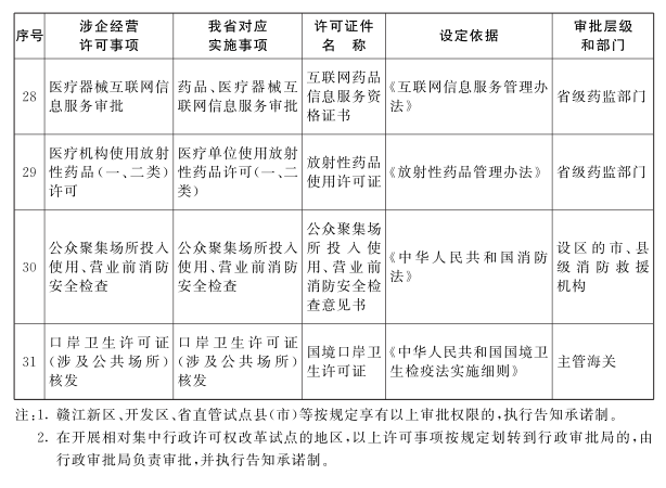
(二)建立清单管理机制。省政务服务办会同省直有关部门编制了《江西省实行告知承诺制涉企经营许可事项清单》(附件1),共31项。对法律、法规、国务院决定设定,省、市、县三级实行告知承诺制的涉企经营许可事项全部纳入清单管理;我省地方层面设定的涉企经营许可事项具备条件实行告知承诺制的,由省直有关部门研究提出建议,报省政府批准后纳入清单管理。同时,根据法律、法规、规章等规定的立改废释及工作实际,对清单实行动态调整。
(三)制定具体工作规程。省直有关部门要会同市县相关部门按照全面准确、权责清晰的要求,对本系统内实行告知承诺制的涉企经营许可事项,逐项编制告知承诺具体工作规程,明确实行告知承诺制的许可条件、许可材料、证明事项,制作告知承诺书格式文本(附件2),科学制定核查机制和监管措施。行政机关应当按照精简、明确、便利的要求,修订完善办事指南,在办事指南中依法准确列出办理实行告知承诺制的涉企经营许可事项的许可条件、需要提交的材料、可以减省的材料等,不得含有如“法律法规规定的其他条件”“政府部门认为必要的其他条件”之类的兜底性条款。告知承诺制办事指南、告知承诺书格式文本要通过办事大厅、门户网站和江西一体化政务服务平台等渠道公布,方便申请人查阅、索取及下载。对因企业承诺可以减省的审批材料,不再要求企业当场提供;对可在企业领证之后补交的审批材料,实行容缺受理、限期补交。能够提供电子证照的,原则上免于提交实体证照。
国家部委对涉企经营许可事项告知承诺制实施作出具体规定的,结合其规定执行。
三、工作流程
(一)告知与申请。行政机关应当向申请人书面告知实行告知承诺制涉企经营许可事项的许可条件和材料要求,属于证明事项的,要一次性告知和承诺,按涉企经营许可事项告知承诺制程序办理。申请人选择采用告知承诺制方式办理的,应对照行政机关告知内容,提交告知承诺书及相关材料。告知承诺书约定申请人在提交告知承诺书时提交部分材料的,申请人应当在提交告知承诺书时一并提交;约定在涉企经营许可决定作出后一定期限内提交相关材料的,申请人应当按照约定期限提交;约定在行政机关进行现场核查时提交的,申请人应当按要求提交。
(二)审查与决定。行政机关负责对申请人提交的告知承诺书及相关材料进行审查。申请人自愿签署告知承诺书并按要求提交材料的,行政机关应当场作出行政许可决定,并制作相应的行政许可证件,依法送达申请人。
(三)开展经营。申请人承诺已具备经营许可条件的,领证后即可开展经营;对申请人尚不具备经营许可条件但承诺领证后一定期限内具备的,达到经营许可条件并按要求提交材料后,方可开展经营。
(四)核查与监管。行政机关在作出准予行政许可决定后,应针对许可事项特点和企业信用状况等,确定是否对申请人的承诺内容进行核查。针对风险相对较高事项,行政机关应通过综合运用“双随机、一公开”监管、重点监管、现场检查或部门协查等方式,及时对申请人的承诺内容组织核查。对涉及社会公共利益、第三方利益或者核查难度较大的涉企经营许可事项,行政机关要按照有关规定,通过办事大厅、门户网站和江西一体化政务服务平台等向社会公开告知承诺书,接受社会监督。对于开展相对集中行政许可权改革试点的地区,行政审批部门应将告知承诺相关信息推送至行业监管部门,行业监管部门应将现场核查掌握的信息及时反馈至行政审批部门,并加强审管联动和衔接配合,明确审批及监管职责,确保告知承诺与核查监管顺利实施。
作出准予许可决定后,被许可人在告知承诺书约定的期限内未提交材料或者材料不符合要求的,以及行政机关在核查时被许可人未提交材料或者材料不符合要求的,行政机关应当依法撤销许可决定。发现被许可人不符合承诺条件开展经营的,行政机关应当责令其限期整改。被许可人逾期不整改或整改后仍达不到要求的,行政机关应当依法撤销许可决定。被撤销许可决定的,行政许可范围内的经营活动应当立即停止,被许可人有以欺诈等不正当手段取得许可情形的,其基于行政许可取得的利益不受保护,并不再适用告知承诺审批方式。
(五)信用管理与失信惩戒。行政机关应当建立申请人诚信档案。对申请人在规定期限内未提交材料、提交材料不符合要求的,或在事中事后监管、核查中发现申请人承诺不实或者违反承诺的,应当记入申请人的诚信档案,依法将有关信用信息纳入省公共信用信息平台、省“互联网+监管”平台、国家企业信用信息公示系统(江西)。依法加大失信惩戒力度,根据虚假承诺造成的社会影响进行失信程度分级,区分不同失信情形实施相应惩戒措施。要根据有关法律规定,做好有关个人信息和商业秘密保护。
四、保障措施
(一)加强组织领导。各地、各部门要切实加强对本地本单位全面推行涉企经营许可事项告知承诺制工作的组织领导。各市、县(区)政府和省直各有关部门主要负责同志作为本地区、本部门全面推行告知承诺制工作的第一责任人,要及时了解掌握有关工作情况,研究解决工作中遇到的重大问题。要充分发挥审改、司法行政、市场监管、政务服务、信息公开、电子政务、发展改革、公安、财政、税务等单位参与的全面推行告知承诺制工作协调机制作用,通过指导协调、督促检查等方式,促进涉企经营许可事项告知承诺制工作健康有序推进。
(二)开展宣传培训。各地、各部门要强化培训,切实提升工作人员业务素质和服务意识。通过报刊、广播、电视、互联网等渠道,运用通俗易懂的方式,广泛开展宣传解读工作,扩大政策措施的知晓度,让企业充分了解、感受涉企经营许可事项告知承诺制带来的便利,营造有利于推行涉企经营许可事项告知承诺制的良好氛围。
(三)强化督促检查。要把全面推行涉企经营许可事项告知承诺制落实情况纳入政务服务年度考核,列入年度法治政府建设考评内容,通过随机抽查、定期检查等方式进行督促指导,及时发现工作推进中存在的问题并认真整改。要进一步畅通咨询投诉举报渠道,通过江西“12345”政务服务便民热线等方式及时受理相关咨询投诉举报,方便社会公众广泛参与监督。




微信公众号